YSM57-P集成式开环步进电机
发布时间:2022-01-20
YSM57-P集成式开环步进电机
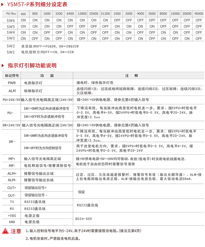
采用全新32位电机控制专用DSP芯片
设有16档等角度恒力矩细分,最高256细分
电流控制平滑。精准,电机发热小
最高脉冲响应频率可达200Kpps
步进脉冲停止超过200ms时,电机电流减半
低频小细分时具有极佳的平稳性
光电隔离差分信号输入,抗干扰能力强
电压范围:DC24~50V
典型应用:
主要应用点胶机、雕刻机、激光设备、医疗设备、贴标机、电子设备、广告设备等自动化设备。用户期望低发热、低振动、高平稳性、高精度的设备中应用效果特佳。
概述
YSM57-P系列是基于全新一代32位DSP技术的高性能数字式步进驱动器,驱动电压DC24~54V,采用单电源供电。
该驱动器在内容上采用类似伺服的控制原理,独特的电路设计,优越的软件算法处理,即使在低细分条件下也可以使电机低速运行平稳,几乎没有振动和噪音;平滑、精确的电流控制技术大大减小了电机发热;外置16档等角度恒力矩细分,最高256细分;光电隔离差分信号输入,抗干扰能力强;具有过压、欠压、过流保护等出错保护功能;在点胶机、激光雕刻等中、低速应用领域其平稳性、振动、噪声性能优势明显,可大大提高设备性能。











